点击查看目录
本文将向大家介绍同程旅行大数据集群在 Kubernetes 上服务化建设的一些实践和经验。
前言
同程旅行大数据集群从 2017 年开始容器化改造,经历了自研调度 docker 容器,到现在的云舱平台,采用 Kubernetes 调度编排工具管理大数据集群服务。

在这个过程中遇到很多问题和难点,本文会向大家介绍上云过程中总结的经验和教训。
今天的议题主要分下面几点来阐述:
- 为什么要将大数据集群服务搬到 Kubernetes 上
- 在上云的过程遇到哪些痛点
- 大数据服务上云攻略
- 现状和未来发展
集群即服务的理念
部门内部很早就提出集群即服务的理念,作为基础组件研发,希望从产品的角度来看待组件或者集群,让业务研发能直接触达底层集群,可以包含节点、日志、监控等功能,让集群使用更简单。
推行小集群化
以前组件研发部署一个组件集群,这个集群会陆续承接一些业务,时常会遇到 A 业务影响 B 业务,集群负责人会开始考虑拆分,搭建出一个新集群将消耗资源的业务拆分出去。这种是以人工介入的方式去评估业务体量并分配资源。
现在部门开始推行小集群模式,每个业务研发组都可以申请一个或者多个集群,在物理层面做到资源隔离,互不影响,不会因为 A 业务的流量上升而影响其他业务。
自动化运维建设
小集群化会导致集群数量成倍的上升,如果不做自动化运维,人力会远远跟不上业务增长,到那时组件研发会淹没在救火和运维的海洋。
所以需要构建一个集群全流程自动化平台。这里面包含服务申请,服务部署,服务运维等功能。

如何利用 Kubernetes 利器
起初自研编排工具去调度容器,但是实现的东西太多,在人力有限的情况下,认为这条路不可行。
2019 年开始采用 Kubernetes 调度编排容器,先后采取过用Helm 工具编写模板部署组件,用Operator的方式管理服务,用 Statefulset/Deployment 部署大数据集群。这些方式最后都被放弃。Helm 只是解决了部署的问题,想要基于 Helm 做平台精细化运维比较麻烦。Operator 的理念是针对某个组件做自定义 CRD,大数据服务有十几种组件,为每个组件专门定制 Operator,运维和开发成本过大,基于此还要解决 Operator 和平台层的交互逻辑,这个也不适合同程的人力配比。Statefulset和Deployment 没法做到精细化运维,比如业务提出关闭某个指定的点,当业务逻辑和底层运维逻辑耦合在一起的时候,已经封装好的 Workload 并不能拿来即用。
由于是大数据生态,同程选择采用Java Client 和 Kubernetes 进行交互,在Kuberentes 上自研 云舱 调度器,将运维侧业务逻辑和平台交互代码放在一起,构建了一套适合自己的大数据服务自动化运维框架,当前覆盖了几乎所有的大数据服务,计算组件有 Hive、Presto、Yarn,存储组件有 HDFS、ClickHouse、Kafka、Kudu 等。

上云过程遇到了哪些痛点
Kubernetes 环境问题
由于大数据组件有很多是分布式存储系统,组件本身会要求客户端和服务端能够网络互通,端到端的建立连接。这就需要Kubernetes容器网络要和外部物理网络打通,当然也可以采用Proxy层来屏蔽底层存储。同程大数据选择构建 Underlay 的容器网络,做到 IP 保持,容器 IP 提前分配,IP 自动回收等功能。
将Service层网络和公司四层负载 TVS 服务做到很好的集成,利用 Endpoints 和 Service 事件监听来保证负载数据的一致性。由于网络环境的限制,一个机房没有办法只搭建一个 Kuberntes 集群,需要支持一个应用跨多Kubernetes集群部署,负载服务要支持跨多个Kubernetes集群的应用负载。
DNS 层采用子域的方式做到 Kubernetes 内部CoreDns 和公司DNS服务器数据同步,保证一致性,保证内外部域名通信一致。由于一些组件迁移的需求,需要提供在容器拉起来之前预先配置DNS和IP映射的功能,所以只好根据已知的Pod标识,提前分配 IP。
基于 Pod 的方式管理容器
刚开始的时候采用Statefulset来部署一些服务,一些开源的 Operator 也是基于STS管理服务,比如我正在持续贡献的 TiDB Operator 、Prometheus Operator。虽然可以复用已有 Workload 的功能,但是当场景复杂,这么做反而会缝缝补补。大数据组件就是这样一个复杂的场景,所以决定采用纯Pod管理容器,基于 Pod 去组装成 Group。比如 HDFS 组件,会拆分成 namenode 、journalnode、datanode 这三个Group,每个Group可以理解为是同一种节点类型的容器。
Pod 配置有状态
存储组件有个明显的特性就是配置文件中会有一个唯一标识,比如Zookeeper的 myid , Kafka 的 broker id。将老集群逐步迁移到Kubernetes上的时候,这些配置项需要自定义且持久化。

如果组件本身的配置文件格式比较固定,会做成模板化,将特定的配置项抽出来提供给组件研发配置,通过环境变量的方式注入到容器中。对于自定义特别强的组件,会基于ConfigMap做配置的版本控制,让组件研发可以很方便的填写配置并推送配置,ClickHouse 就是非常自定义配置的组件。
以虚拟机的方式启动容器
用Kubernetes部署有状态服务的时候,由于配置错误会导致容器反复crash,这个时候组件研发只希望快速进入现场排查问题,所以针对存储类组件均采用tail -F的方式启动容器,让服务进程作为后台进程启动,配置完善的健康检查,快速发现节点的不健康性。
这种方式虽然违反了Kubernetes的设计原则,但是易用性会显著提升。在部署 Yarn 组件的时候,由于tail -F命令为主进程,导致大量僵尸进程,最后改用bash命令启动。
资源异构问题和多盘挂载问题
在部署 Yarn 组件过程中,由于机器规格的问题,导致同一个应用节点之间的资源配置不一样,我们设计采用划分资源池,将相同规格的机器分为一个资源池,一个应用根据资源池的配置来调整合适的资源。
在Kubernetes中使用本地盘,一般会推荐localpv的方式,大数据某些组件会采用多盘写入的方式部署,local pv的方式并不能解决这个问题。同程大数据选择采用hostpath+nodeselector的方式来做到多盘绑定且节点不漂移。在提交给Kubernetes Scheduler之前,会在云舱Scheduler基于资源池和节点信息对容器提前做一层调度。
起初准备用hostpath+nodename的方式来做到节点不漂移,但是nodename 会跳过 Scheduler update 步骤,并不会进行 bind pvc 等步骤。详情可以参考 issue 93145。
DNS 问题
大数据里面很多组件节点都采用 hostname 作为节点标识,比如NodeManager采用hostname注册,Hbase组件要支持域名反解,Kudu的 master 节点依赖自身的域名提前通信。这些都违背了 Kubernetes 的设计理念,Kubernetes 创建容器,CNI 分配得到 IP,进程启动 OK,容器变成 Ready 状态,Pod 的 Service 域名才能通信。
同程大数据选择用Host网络部署大部分的存储组件,沿用宿主机网络,除了Kubernetes集群子域外再创建一个子域用于组件本身标识,这样组件迁移会很方便,也不有网络损耗的烦恼。但是要做好宿主机端口的管理划分。
调度问题
为了提升资源利用率,云舱 平台会有很多分时段的部署任务和资源销毁任务。比如某个Yarn集群,晚上的时候,对可以混部的资源池打上标签,在晚高峰的时候尽可能的扩容NodeManager。这个类似于HPA,由于业务逻辑的复杂性,同程基于自研 云舱Scheduler 做到这一点。
大数据服务基于 Kubernetes 的架构体系
从2019年开始转向 Kubernetes 到现在,同程已经建立了一套成熟的大数据服务PAAS体系。
基于 Kubernetes 屏蔽底层的基础设施,支持多机房多Kubernetes集群的应用部署,除了要考虑各种大数据服务如何迁移上云,也要考虑整个平台的易用性,让组件研发无需登录机器进行运维和迁移等操作。同程自研了云舱平台,主要承担这一职责。
考虑到业务研发的接入成本,学习成本,研发控制台平台,让只读的集群信息和集群管理结合起来。改变以前底层信息触摸不到的情景,让业务研发也能在平台层获取更多的信息,可以对自己的服务做出一些合理的判断。
监控收集
使用Thanos+Prometheus Operator框架部署收集各个组件集群的监控,按照以下原则来做到监控的可扩展。
- 一个组件集群对应一个
Prometheus节点 - 每个组件都对应一套独立的 Thanos 集群,
Thanos Query聚合同一组件的所有集群,Thanos Rule通过自研的Sidecar同步组件报警规则,部署独立的AlterManager,独立的Grafana应用。 - 每个组件都有一个 ceph bucket,将历史监控数据存储到
Ceph中。

监控域名规则配置如下:
Prometheus: <域名>/prometheus/<组件名>/<集群名称>
Thanos Query: <域名>/thanos/<组件名>
Thanos Rule: <域名>/thanos/rule/<组件名>/alerts
AlertManger: <域名>/thanos/alert/<组件名>/#/alerts
Grafana: <域名>/grafana/<组件名>
集群服务日志收集
使用Filebeat采集集群节点的服务日志,将Filebeat容器和服务容器放在一个Pod中,用富容器的方式来启动服务。

在Flink计算层做日志诊断,提供配置规则动态更新,便于更快速发现集群的故障问题。
集群生命周期平台化
一个组件的集群从申请创建到服务销毁中间包含很多环节,应该将这些环节程序并平台化,让基础技术能以平台代码的形式沉淀下来。
下图是用户申请Hbase集群服务的工单,用户在申请的时候只需要填写少量配置。简单就是让业务少思考。
组件控制台为业务研发侧提供只读信息,例如集群信息、监控、日志、报警等功能,和组件本身管控平台相结合,不提供操作或者运维集群的功能。
云舱平台会为组件研发提供完善的运维和诊断功能,让他们无需关心底层基础设施层。
集群服务化后,计费,报警配置,日志诊断能功能都能轻松的集成起来。
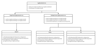
自研大数据云原生服务框架
云舱平台将服务分为单个容器和多个容器,用数量来区分,在此之上用组装的方式支持多节点类型,一个节点类型对应一个Group,这个 Group 就是一组相同规格的容器。比如 Kudu 组件就分成两个Group,master 和 tserver 两个Group。
用一个 UML 图来简单描述代码层结构:
对Kubernetes集群的操作会分解成多个Task,Task之间有依赖关系,组装成Job发送给Kafka,云舱 Scheduler 进行消费和处理。比如部署一个Zookeeper集群,先创建容器,再创建Service负载,配置DNS策略,配置监控,这是一个完整的部署任务。
现状
当前同程将几乎所有的大数据服务都采用 Kubernetes 工具部署和调度,有近400+集群服务跑在Kubernetes上,一个新的组件集群可以在 15 分钟之内完成交付,极大地减少组件部署消耗的时间。当所有的集群服务被平台化管理后,对于机器资源层的调度和利用率提升的需求越来越明显,同程基于资源监控对组件做混合部署,利用率提升30%。
大数据底层一般会分为计算和存储,但是随着机器资源越来越多,资源层的研发也是很关键的一环。同程希望将数据,资源,算法流程打通,让数据使用更简单,让数据处理更快更稳定。
业界有很多公司会考虑将大数据计算任务 native on Kubernetes,同程也进行调研和尝试,当前大家都只是解决了部署的问题,任务的完整生命周期还需要研发和测试。所以同程还是着重于 Yarn on Kubernetes,一些算法和分析类的Python任务会采用容器调度方式运行。
未来方向
同程大数据上云还有很多问题没有去优雅的解决,比如已有服务如何平滑的通过平台的方式迁移上云,现在还有很多中间过程需要资源研发介入。
未来的方向主要分为:
- 采用混部和分时调度,提升集群资源整体利用率。
- 用混沌工程的方式提升组件稳定性。
- 计算任务
native on Kubernetes,提供高优保障。 - 持续提升 PAAS 平台易用性。
- 让底层资源触手可及。
