点击查看目录
在本指南中,我们将探讨如何利用 Istio 和 Keycloak 实现身份验证和授权。目标是简化开发流程,使开发者可以专注于核心任务,而不需要担心身份验证和授权问题。我们将通过实际示例和有效的示例代码,逐步讲解此过程。

Keycloak 介绍
Keycloak 是一个开源的身份及访问管理解决方案,提供单点登录(SSO)功能,允许用户一次认证后,使用单一凭证访问多个应用程序和服务。我特别印象深刻的一个功能是 Keycloak 的开发流程简化能力,它支持集成自定义主题,例如登录页面。在这个场景中,我们已将 Keycloak 部署在同一个 Kubernetes 集群内。
以下是我们用于构建自定义 Keycloak 镜像的 Dockerfile。
FROM quay.io/keycloak/keycloak:24.0.3
COPY ./ex-offenders-theme /opt/keycloak/themes/ex-offenders-theme
COPY ./providers/create-account-custom-spi.jar /opt/keycloak/providers/create-account-custom-spi.jar
我们使用以下部署清单来部署 Keycloak。
apiVersion: apps/v1
kind: Deployment
metadata:
name: keycloak
namespace: keycloak
labels:
app: keycloak
spec:
replicas: 1
selector:
matchLabels:
app: keycloak
template:
metadata:
labels:
app: keycloak
spec:
serviceAccountName: keycloak
automountServiceAccountToken: true
containers:
- name: keycloak
image: eocontainerregistry.azurecr.io/keycloak:v1.8.6 # {"$imagepolicy": "flux-system:keycloak"}
args: ["start"]
env:
- name: KEYCLOAK_ADMIN
value: "admin"
- name: KEYCLOAK_ADMIN_PASSWORD
valueFrom:
secretKeyRef:
name: keycloak
key: admin-password
- name: KC_HOSTNAME
value: auth.ex-offenders.co.uk
- name: KC_PROXY
value: "edge"
- name: KC_DB
value: mysql
- name: KC_DB_URL
value: "jdbc:mysql://keycloakdb-keycloakdb-mysql.keycloakdb.svc.cluster.local:3306/keycloakdb"
- name: KC_DB_USERNAME
value: "keycloak-user"
- name: jgroups.dns.query
value: keycloak
- name: KC_DB_PASSWORD
valueFrom:
secretKeyRef:
name: keycloak
key: db-password
ports:
- name: http
containerPort: 8080
- name: jgroups
containerPort: 7600
imagePullSecrets:
- name: acr-secret
请注意,在清单文件中提到的 FluxCD imagepolicy 引用。借助此功能,我们可以在镜像库中有新镜像可用时自动化部署。
Istio 介绍
Istio 是一个开源的服务网格平台,旨在管理微服务的通信和数据共享。它提供了多种功能,以提升微服务应用的可观察性、安全性和管理能力。我们将很快讨论如何配置 Istio。
FastAPI 介绍
FastAPI 是一个现代的 Python 框架,迅速获得了广泛的流行。它设计用于快速开发并最大化开发者体验。在这个示例中,我们将使用两个版本的 job API(V1, V2)编写于 FastAPI。这个 API 使用 SQLModel 库与后端数据库进行交互,结合了 SQLAlchemy 和 Pydantic 的功能。
SQLModel 是由与 FastAPI 相同的作者开发的。
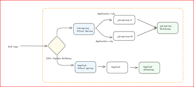
部署无认证与授权的 job-service 微服务
让我们从更简单的事情开始:一个没有任何认证和授权的job微服务。
这是 job-service v1 和 job-service v2 的部署清单,均在“job-service”命名空间运行。注意每个部署清单中的版本标签。
apiVersion: apps/v1
kind: Deployment
metadata:
labels:
app: job-service
version: v1
name: job-service
namespace: job-service
spec:
replicas: 1
selector:
matchLabels:
app: job-service
version: v1
template:
metadata:
labels:
app: job-service
version: v1
spec:
serviceAccountName: job-service
automountServiceAccountToken: true
containers:
- image: eocontainerregistry.azurecr.io/job-service:v1.0.3 # {"$imagepolicy": "flux-system:job-service-v1"}
name: job-service
env:
- name: DB_HOST
value: "keycloakdb-keycloakdb-mysql.keycloakdb.svc.cluster.local"
- name: DB_PASSWORD
valueFrom:
secretKeyRef:
name: job-service
key: db-password
- name: DB_PORT
value: "3306"
- name: DB_USER
value: "job-service"
- name: DB_NAME
value: "job-service"
resources:
requests:
memory: "64Mi"
cpu: "50m"
imagePullSecrets:
- name: acr-secret
apiVersion: apps/v1
kind: Deployment
metadata:
labels:
app: job-service
version: v2
name: job-service-v2
namespace: job-service
spec:
replicas: 1
selector:
matchLabels:
app: job-service
version: v2
template:
metadata:
labels:
app: job-service
version: v2
spec:
serviceAccountName: job-service
automountServiceAccountToken: true
containers:
- image: eocontainerregistry.azurecr.io/job-service-v2:v1.1.3 # {"$imagepolicy": "flux-system:job-service-v2"}
name: job-service
env:
- name: DB_HOST
value: "keycloakdb-keycloakdb-mysql.keycloakdb.svc.cluster.local"
- name: DB_PASSWORD
valueFrom:
secretKeyRef:
name: job-service
key: db-password
- name: DB_PORT
value: "3306"
- name: DB_USER
value: "job-service"
- name: DB_NAME
value: "job-service"
resources:
requests:
memory: "64Mi"
cpu: "50m"
imagePullSecrets:
- name: acr-secret
我们还有一个 ClusterIP 服务,选择器为“app=job-service”。这个配置确保了 job-service v1 和 job-service v2 都被添加为这个服务的端点。
apiVersion: v1
kind: Service
metadata:
labels:
app: job-service
kustomize.toolkit.fluxcd.io/name: flux-system
kustomize.toolkit.fluxcd.io/namespace: flux-system
name: job-service
namespace: job-service
spec:
ports:
- port: 80
name: http
protocol: TCP
targetPort: 8080
selector:
app: job-service
type: ClusterIP
注意,我们使用同一个数据库实例为 Keycloak 和不同版本的 job-service。然而,各自的用户被限制不得访问对方的数据库。尽管共享同一个实例,这种设置有效地模拟了微服务架构。
首先,我们希望将所有流量独占路由到 v1 部署。(如果你查看 job-service v1,你会看到它编写时没有包括任何认证或授权代码。我们计划在接下来的步骤中使用 Istio 实现这些功能。)
为此,我们创建了如下的虚拟服务和目标规则。
apiVersion: networking.istio.io/v1alpha3
kind: VirtualService
metadata:
name: job-service
namespace: job-service
spec:
hosts:
- "www.ex-offenders.co.uk"
- "ex-offenders.co.uk"
- job-service.job-service.svc.cluster.local
gateways:
- istio-system/gateway
- mesh
http:
- match:
- uri:
prefix: "/api/jobs"
- uri:
prefix: "/api/jobcategories"
route:
- destination:
host: job-service.job-service.svc.cluster.local
subset: v1
weight: 100
- destination:
host: job-service.job-service.svc.cluster.local
subset: v2
weight: 0
apiVersion: networking.istio.io/v1alpha3
kind: DestinationRule
metadata:
name: job-service
namespace: job-service
spec:
host: job-service.job-service.svc.cluster.local
subsets:
- name: v1
labels:
version: v1
- name: v2
labels:
version: v2
注意,在网关部分下,我们指定了我们的入口网关和“mesh”。这是因为我们期望来自外部网关和集群内其他微服务的流量。观察我们如何将100%的流量定向到 v1 部署。
下面是 Istio 网关资源。它处理目标为 ex-offenders.co.uk 域的流量。此外,我们使用 cert-manager 将 Let’s Encrypt TLS 证书附加到网关。
apiVersion: networking.istio.io/v1alpha3
kind: Gateway
metadata:
name: gateway
namespace: istio-system
spec:
selector:
istio: ingressgateway
servers:
- port:
number: 443
name: https
protocol: HTTPS
tls:
mode: SIMPLE
credentialName: ex-offenders-tls
hosts:
- "www.ex-offenders.co.uk"
- "ex-offenders.co.uk"
- "auth.ex-offenders.co.uk"
我们可以使用 Kiali 仪表板来验证我们的路由配置。注意,job-service 连接到同一个 keycloakdb MySQL 实例。但实际上,job-service 只能访问实例内的特定 job-service 数据库。

现在我们准备进行一些测试。
创建新的job类别
curl --location 'https://ex-offenders.co.uk/api/jobcategories/' \
--header 'Content-Type: application/json' \
--data '{
"name": "Information Technology"
}'
{"name":"Information Technology","id":17}
创建新 job
curl --location 'https://ex-offenders.co.uk/api/jobs/' \
--header 'Content-Type: application/json' \
--data '{
"title": "Software Engineer",
"description": "Software Engineer with 2 years of experience",
"owner_id": "5690cc29-5008-4a81-8f08-db92e01d6d44",
"category_id": 17
}'
{"title":"Software Engineer","description":"Software Engineer with 2 years of experience","owner_id":"5690cc29-5008-4a81-8f08-db92e01d6d44","category_id":17,"id":"f19e68da-e40a-4954-9dbf-6dfaf1f7f4d4"}
通过 ID 获取 job 类别
curl --location 'https://ex-offenders.co.uk/api/jobcategories/17'
{"name":"Information Technology","id":17}
通过 ID 获取 job
curl --location 'https://ex-offenders.co.uk/api/jobs/bff285f6-34f6-4c5f-9619-2e860bec2d87'
{"title":"Software Engineer","description":"Software Engineer with 2 years of experience","owner_id":"5690cc29-5008-4a81-8f08-db92e01d6d44","category_id":17,"id":"bff285f6-34f6-4c5f-9619-2e860bec2d87"}
如您所见,这些端点没有身份验证或授权。任何人都可以创建、更新、删除或检索job和job类别。
请注意,我使用与 FastAPI 集成的 Swagger 生成了样本 curl 请求。
另请注意,当创建新job时,我们手动传递了 owner_id。理想
情况下,这应该是已登录用户的用户 ID。我们将在讨论 job-service v2 时进一步深入探讨这个问题。
使用 Istio 实现认证
让我们开始保护我们的端点。
首先,我们添加 RequestAuthentication 资源,定义对job负载支持的请求认证。这个配置确保 Istio 拒绝任何具有无效认证信息的请求。下面,我们定义了我们的 Keycloak 发行者 URL 和公开证书 URL,以便 Istio 验证令牌签名。
apiVersion: security.istio.io/v1beta1
kind: RequestAuthentication
metadata:
name: job-service
namespace: job-service
spec:
selector:
matchLabels:
app: job-service
jwtRules:
- issuer: "https://auth.ex-offenders.co.uk/realms/ex-offenders"
jwksUri: "https://auth.ex-offenders.co.uk/realms/ex-offenders/protocol/openid-connect/certs"
forwardOriginalToken: true
此外,我们设定了“forwardOriginalToken”: true,因为我们需要以“Authorization: Bearer”格式将令牌传递给后端服务。您还可以使用以下代码片段将令牌作为“jwt_parsed”键的值传递给后端服务。
jwtRules:
- issuer: "https://auth.ex-offenders.co.uk/realms/ex-offenders"
jwksUri: "https://auth.ex-offenders.co.uk/realms/ex-offenders/protocol/openid-connect/certs"
outputPayloadToHeader: jwt-parsed
现在,RequestAuthentication 将拒绝任何带有无效令牌的请求。然而,没有任何认证信息的请求仍然会被接受,但它们不会有一个经过认证的身份。为了处理这些情况,除了 RequestAuthentication 外,我们需要添加授权政策来拒绝缺少认证身份的请求。因此,我们按如下方式添加一个授权策略:
apiVersion: security.istio.io/v1beta1
kind: AuthorizationPolicy
metadata:
name: job-service
namespace: job-service
spec:
selector:
matchLabels:
app: job-service
rules:
- to:
- operation:
methods: ["GET"]
- from:
- source:
requestPrincipals: ["*"]
to:
- operation:
methods: ["POST", "DELETE", "PATCH"]
paths: ["/api/jobs*"]
- operation:
methods: ["POST", "DELETE", "PATCH"]
paths: ["/api/jobcategories*"]
因此,上述 AuthorizationPolicy 允许任何人无限制地访问 GET 方法。然而,对 job 和 jobcategory 端点的任何其他方法都需要认证。
让我们测试一些端点:
创建新job
curl --location 'https://ex-offenders.co.uk/api/jobs/' \
--header 'Content-Type: application/json' \
--data '{
"title": "Software Engineer II",
"description": "Software Engineer with 2 years of experience",
"owner_id": "5690cc29-5008-4a81-8f08-db92e01d6d44",
"category_id": 17
}'
RBAC: access denied
通过 ID 获取 job
curl --location 'https://ex-offenders.co.uk/api/jobs/bff285f6-34f6-4c5f-9619-2e860bec2d87'
{"title":"Software Engineer","description":"Software Engineer with 2 years of experience","owner_id":"5690cc29-5008-4a81-8f08-db92e01d6d44","category_id":17,"id":"bff285f6-34f6-4c5f-9619-2e860bec2d87"}
创建新的 job 类别
curl --location 'https://ex-offenders.co.uk/api/jobcategories/' \
--header 'Content-Type: application/json' \
--data '{
"name": "Computer Science"
}'
RBAC: access denied
通过 ID 获取 job 类别
curl --location 'https://ex-offenders.co.uk/api/jobcategories/17'
{"name":"Information Technology","id":17}
正如观察到的,我们可以在没有认证的情况下检索信息。然而,添加、修改或删除条目需要认证。
接下来,让我们通过调用 Keycloak 令牌 URL 生成令牌,并使用它来执行添加、修改或删除操作:
生成令牌
curl --location 'https://auth.ex-offenders.co.uk/realms/ex-offenders/protocol/openid-connect/token' \
--header 'Content-Type: application/x-www-form-urlencoded' \
--data-urlencode 'grant_type=password' \
--data-urlencode 'client_id=ex-offenders-platform' \
--data-urlencode 'username=<username>' \
--data-urlencode 'password=<password>'
这将返回一个访问令牌,我们可以用它进行后续请求。
创建新job
curl --location 'https://ex-offenders.co.uk/api/jobs/' \
--header 'Content-Type: application/json' \
--header 'Authorization: Bearer <token>' \
--data '{
"title": "Software Engineer II",
"description": "Software Engineer with 2 years of experience",
"owner_id": "5690cc29-5008-4a81-8f08-db92e01d6d44",
"category_id": 17
}'
{
"title": "Software Engineer II",
"description": "Software Engineer with 2 years of experience",
"owner_id": "5690cc29-5008-4a81-8f08-db92e01d6d44",
"category_id": 17,
"id": "571c9ce6-566f-4e57-a780-9af5275ce5ef"
}
如所示,经过认证的用户能够成功地添加、修改或删除job和job类别。
使用 Istio 实现授权
在这一点上,我们已经配置了认证。就job类别而言,我们不预期数据库中存在大量类别。有理由维持有限数量的job类别,并将创建、修改和删除权限限制给管理员用户。
当前,任何具有有效认证的用户都可以修改job类别。让我们看看如何实现授权。
我们修改授权政策,以确保只有拥有管理员角色的用户可以修改job类别。或者,如果您有更复杂的用户层次结构,您也可以使用“组”。
apiVersion: security.istio.io/v1beta1
kind: AuthorizationPolicy
metadata:
name: job-service
namespace: job-service
spec:
selector:
matchLabels:
app: job-service
rules:
- to:
- operation:
methods: ["GET"]
- from:
- source:
requestPrincipals: ["*"]
to:
- operation:
methods: ["POST", "DELETE", "PATCH"]
paths: ["/api/jobs*"]
- from:
- source:
requestPrincipals: ["*"]
when:
- key: request.auth.claims[realm_access][roles]
values: ["admin"]
to:
- operation:
methods: ["POST", "DELETE", "PATCH"]
paths: ["/api/jobcategories*"]
我们可以通过导航到我们使用的 Keycloak 领域下的“Realm Roles”来创建管理员角色。之后,我们前往要分配管理员角色的相应用户,点击“Role Mapping”标签,并将用户添加到新创建的“admin”角色。


创建job类别 - 普通用户
curl --location 'https://ex-offenders.co.uk/api/jobcategories/' \
--header 'Content-Type: application/json' \
--header 'Authorization: Bearer <token>' \
--data '{
"name": "Research"
}'
RBAC: access denied
创建job类别 - 管理员用户
curl --location 'https://ex-offenders.co.uk/api/jobcategories/' \
--header 'Content-Type: application/json' \
--header 'Authorization: Bearer <token>' \
--data '{
"name": "Research"
}'
{"name":"Research","id":20}
如我们所见,现在只有管理员用户可以创建/更新/删除job类别。
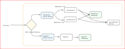
微服务间的授权实施
现在我们增加另一个名为“job-notification-service”的微服务。

这个服务不通过网关暴露,并且应仅被“job-service”访问。为实现这一点,我们可以添加以下授权政策。
apiVersion: security.istio.io/v1beta1
kind: AuthorizationPolicy
metadata:
name: job-notification-service
namespace: job-notification-service
spec:
selector:
matchLabels:
app: job-notification-service
rules:
- from:
- source:
namespaces: ["job-service"]
principals: ["cluster.local/ns/job-service/sa/job-service"]
结论
总结来说,我们使用 Istio 和 Keycloak 实现了对我们的微服务的认证和授权,确保了资源的安全访问。我们配置了基于角色和用户身份的访问控制政策,增强了我们应用的整体安全姿态。
欢迎您提供任何改进建议、可能忽略的方面或增强本文档的建议。
注:本页面是 Cloud Agnostic Platform 指南的一部分。点击这里访问主页。
