点击查看目录
好消息,好消息!源码架构图系列完整啦!
大家好,我是杨鼎睿,Kubernetes 源码设计图已经整理完整啦,全部放在了云原生社区下,欢迎大家前来阅读!
为了方便广大读者的阅读,我们将所有的源码图整理到了 GitBook 中,大家不必为阅读的顺序而困扰啦。
源码设计图共近 200 余张(100 余张是手绘的架构设计图),覆盖主要组件包括 API Server,Controller,Scheduler,Proxy,Client 等,同时还有 Docker,Golang 等相关部分。源码图理念以架构设计(数据结构的设计)为主,决不为了讲述流程而画流程图,阅读时需要配合源码同时阅读,同时会有一小部分的问题留白,可以引导读者带着问题进入源码中寻求答案,希望能籍此帮助大家在学习 K8S 的同时提高自己的设计能力。
从去年 6 月开始到今年,很多图例都经过多次打磨,大小,含义保证一致,如虚线箭头代表动作等,对各种流程如循环迭代的画图表达也经过多次改版,除此之外,尤在图中不同实体的相互位置有下功夫,如同一水平线代表同一层次等,欢迎在画图表达上多多交流,共同推进如此理念的源码架构图。(除 Kubernetes 外,不少知名项目的源码架构图也已完成,欢迎交流)
这一系列完成过程中,超哥(Jimmy Song)给予了我很多支持,还有响哥(李响)的鼓励,也有不少前辈给予肯定,感谢大家的关注和阅读。
图例
部分全览图

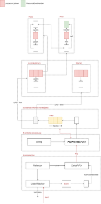
SharedInfomer

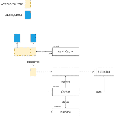
Cacher

Cacher 包含了 storage.Interface 实例,这个实例是真正的存储后端实例。同时,Cacher 也实现了 storage.Interface 接口,这个是典型的装饰器模式。Kubernetes 源码中,有大量优雅的设计模式的运用,在阅读时可多加注意。
Node

Nodes 中保存了 Node.Name 到 nodeInfoListItem 链表的映射。每个 nodeInfoListItem 对应一个 NodeInfo 实例,实例中保存了 Node 信息及相关的 Pod 信息。
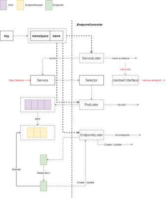
Endpoint Controller

上图为 syncService 完整的流程。第一步,先根据通过 Service 获取的 Key 值,还原 Namespace 与 Name,这两个值是后续向 API Server 查询的核心依据。
- 服务删除,那么通知 API Server 删除该服务相关的 Endpoint
- 如果是创建、更新服务
- 从 API Server 根据 (Namespace, Name) 拉取与现有与 Service.Spec.Selector 相关的 Pod 列表
- 根据 Pod 列表获取子网地址列表
- 获取当前与 Service 关联的 Endpoints
- DeepCopy 返回的 Endpoints 对象,并更新 Copy 的 Endpoints 的子网地址列表
- 使用新 Endpoints,通知 API Server 创建或更新 Endpoints 资源
- 创建/更新过程发生错误时,记录事件
IPTable Proxier

Chain 如上图中虚线方框所示,代表了包处理过程中,实际的规则执行路径。Table 是可简单理解为规则的分类:
- Raw:Connection Tracking 相关操作
- Mangle:修改 IP 包
- Nat:地址转换
- Filter:过滤
