点击查看目录
下一件大事? Gartner 认为 AI Agent 将引领未来。OpenAI、Nvidia 和 Microsoft 都在下注,就连在 AI 领域一直比较低调的 Salesforce 也开始布局。
这一趋势确实正在快速起飞。

“AI Agents” 在 Google Trends 上的搜索趋势(来源:trends.google.com)
什么是 AI Agent?关键词是 “Agency”
不同于传统的生成式 AI 系统,Agent 不只是回应用户输入,而是能够自主处理一个复杂流程,比如处理一个保险理赔请求:理解邮件内容、图像、PDF 文件,从客户数据库提取信息,比对条款、与客户沟通并等待对方回复(哪怕是几天后)——整个过程中不丢失上下文。
它能自主完成这些操作,无需人类实时干预。
咖啡机与咖啡师的比喻
相比 Copilot 这类工具“辅助”员工,AI Agent 更像是一位可以独立上岗的“数字员工”,可实现高程度的流程自动化。
想象一下,一个 AI 能够承担当前由人类员工或整个部门完成的复杂任务:
- 策划、设计、执行、评估并优化一场 营销活动
- 与物流公司、客户和仓库沟通以追踪遗失的货物,若找不到可发起索赔
- 每天监控商标注册数据库,发现潜在冲突后自动提起异议
- 汇总 ESG 报告所需数据,主动向员工发起询问并校验信息准确性
目前的 AI 模型只能在流程中“协助”,而不能主导。AI Agent 则能完成整个流程的执行。

如上图所示,传统生成式 AI 协助团队完成流程(黄色),AI Agent 能从头到尾执行整个任务(橙色)。图片来源:Maximilian Vogel
如果把传统模型比作高端咖啡机,Agent 则是咖啡师。咖啡师不仅能做咖啡,还能招呼客人、点单、收银、洗杯子,甚至打烊关店。而咖啡机永远无法独自运营一家咖啡馆。
为什么 Agent 能胜任这些任务?
Agent 擅长在复杂流程中掌控多个子流程,能自主判断下一步应该执行什么任务。如果遇到问题,它知道该向谁请求帮助(缺咖啡豆就找老板,机器故障就联系售后)。

AI Agent 与传统生成式 AI 的比较。图片来源:Maximilian Vogel
一位 AI 员工的构成解剖
现在开始动手构建一个 AI Agent,基于上述保险理赔流程,我们来看每一步的设计。
我们的目标是构建业务架构与流程设计。由于篇幅原因,本篇不涉及具体代码实现。
第一步:分类并进入处理通道
流程从客户发送邮件报案开始。Agent 需要先分析邮件内容,识别客户的意图。
一旦分类完成,Agent 会将请求路由至正确的处理通道。通常这远不止是 function calling,而是涉及流程路径的选择与多个步骤的执行。

AI Agent 的第一步:对邮件进行分类并分发至对应处理路径。图片来源:Maximilian Vogel
第二步:提取数据
下一步,Agent 将非结构化数据转化为结构化数据,以实现安全、系统、规范的处理。
- 分类是将文本归入某个类别
- 而抽取是“读懂”数据并提取其中的关键信息
模型并不会直接“复制粘贴”,而是生成带格式的结果,例如将“(718) 123–45678”转换为“+1 718 123 45678”。

数据提取可以来自邮件文本、附件图片、PDF等。通常是多模型协作,包含 LLM、OCR 等模块。
示例输入(非结构化):
Hi,
I would like to report a damage and ask you to compensate me...
输出(结构化 JSON):
{
"name": "Deepak",
"surname": "Jamal",
"address": "123 Main Street, 10008 New York City, NY",
"phone":"+1 718 123 45678",
"contract_no": "HC12-223873923",
"claim_description": "..."
}
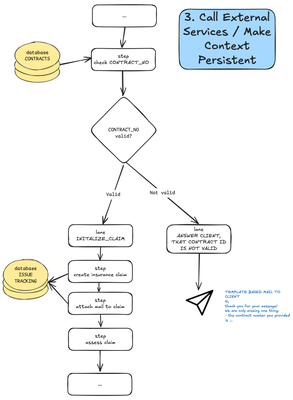
第三步:调用外部系统并持久化上下文
普通生成式 AI 通常只能在会话中处理信息,Agent 则需要访问并更新数据库与企业系统中的数据。
例如:
- 查询合同号是否存在
- 将处理状态写入客服工单系统
- 向客户或外部方索要补充信息

图示:调用系统服务并实现上下文持久化。图片来源:Maximilian Vogel
第四步:判断、RAG、推理与置信度
行政流程的核心是基于规则做判断。这就需要引入 RAG(检索增强生成),通过向量数据库找出条款内容。
在判断前,我们引导模型“思考过程”,即 prompt 要求其先解释自己的推理过程。
好处包括:
- 给客户一个合理解释
- 帮助数据科学家分析模型是否“瞎猜”
- 判断模型的结果是否有理可循
设置“置信度阈值”也很关键:
- 若置信度低,交给人工处理
- 若置信度高,可全自动处理
阈值的设置影响系统的安全性与自动化程度之间的平衡。

AI Agent 的判断流程。图片来源:Maximilian Vogel
至此,如果你实现了以上 2~3 个步骤,你就构建了一个初级 Agent。
你可以使用 crewAI、langGraph、langFlow 等框架,也可以直接用 Python 编写。
根据实践,这种 Agent 可承担理赔部门 70%~90% 的工作量。这是传统生成式 AI 无法完成的。

AI Agent 的三大法则(致敬 Asimov 的机器人三定律)。图片来源:Maximilian Vogel
我的团队刚刚上线了一个大型物流系统,预计未来几个月我们将继续深耕 Agent 系统的开发。
祝你成功打造属于自己的 AI Agent!
